徳島県庁
〒770-8570
徳島県徳島市万代町1丁目1番地
〒770-8570
徳島県徳島市万代町1丁目1番地
- 電話番号:
- 088-621-2500(代表)
- 法人番号:
- 4000020360007
県では、離婚後のひとり親家庭のこどもの心身ともに健やかな成長のため必要な養育費を確実に受け取ることができるよう、町村に在住の方を対象として、養育費の取り決めや履行確保のために要した費用を補助します。
※市に在住の方は、お住まいの市にお問い合わせください。
※書類を提出される前に、必ず事前にご相談ください。
徳島県こども未来部こども家庭支援課 ひとり親家庭・居場所づくり担当
電話番号:088-621-2715
申請書類一式を、お住まいの町村役場に御提出ください。
徳島県養育費確保支援事業費補助金交付要綱 (PDF:2 MB)
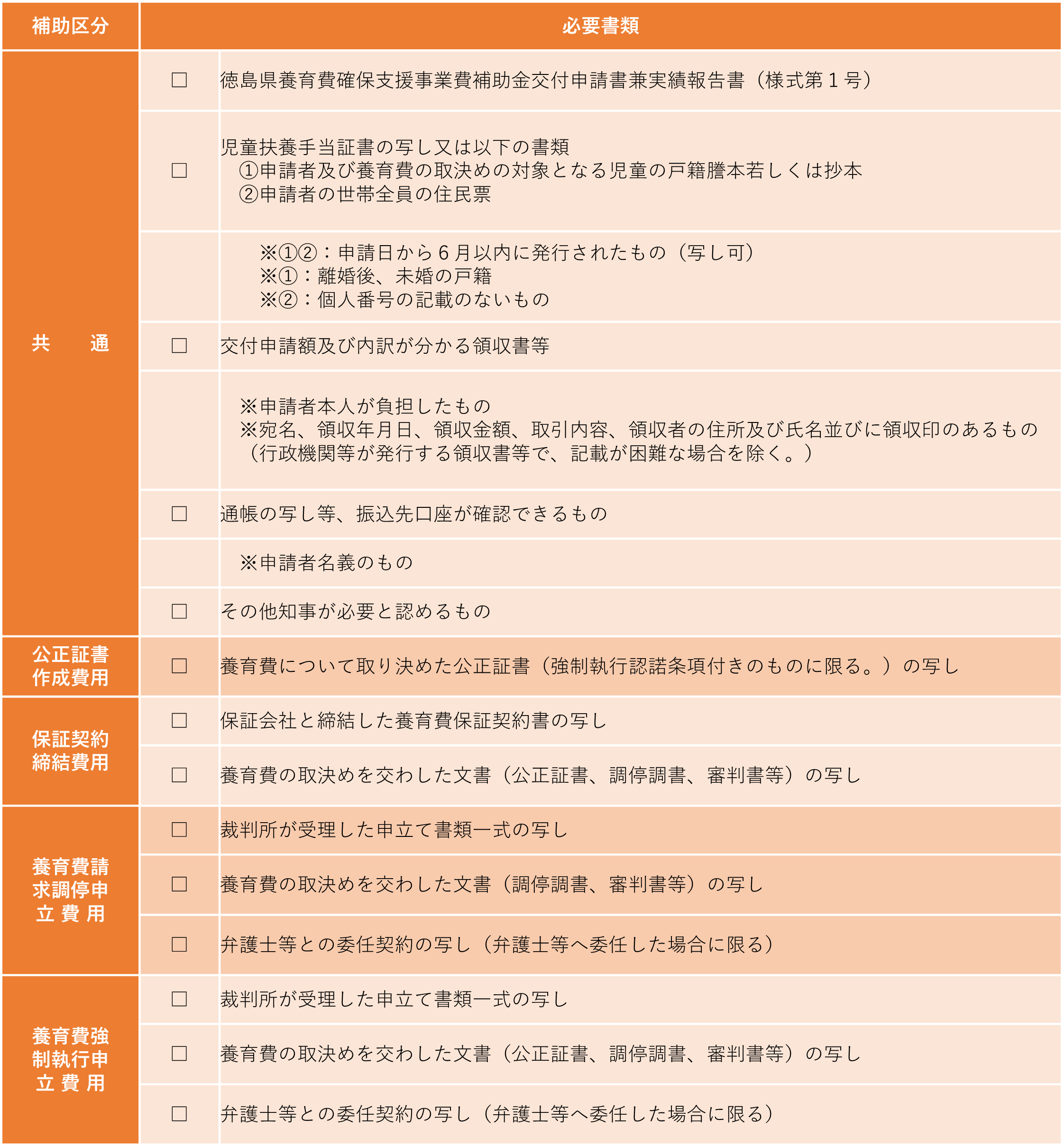
様式第1号(交付申請書兼実績報告書) (Excel2007~:34 KB)
様式第2号(補助金請求書) (Word2007~:20 KB)
【記載例】様式第1号(交付申請書兼実績報告書)公正証書作成費用 (PDF:131 KB)
県では、弁護士による無料法律相談を行っています。
子どもの養育費・親権のことなど、お気軽にご相談ください。
※離婚を検討中の方も利用いただけます。
【相談時間】月~金:13時半から14時半
※1回30分(要事前予約)
(公財)徳島県母子寡婦福祉連合会(徳島市中昭和町1丁目2番地 徳島県立総合福祉センター2階)
【受付時間】月~金:9時から17時まで
TEL(088)654-7418、090-6886-7852
養育費確保支援チラシ (PDF:640 KB)