文字サイズ

やさしいブラウザ・クラウド版はこちらからご利用下さい

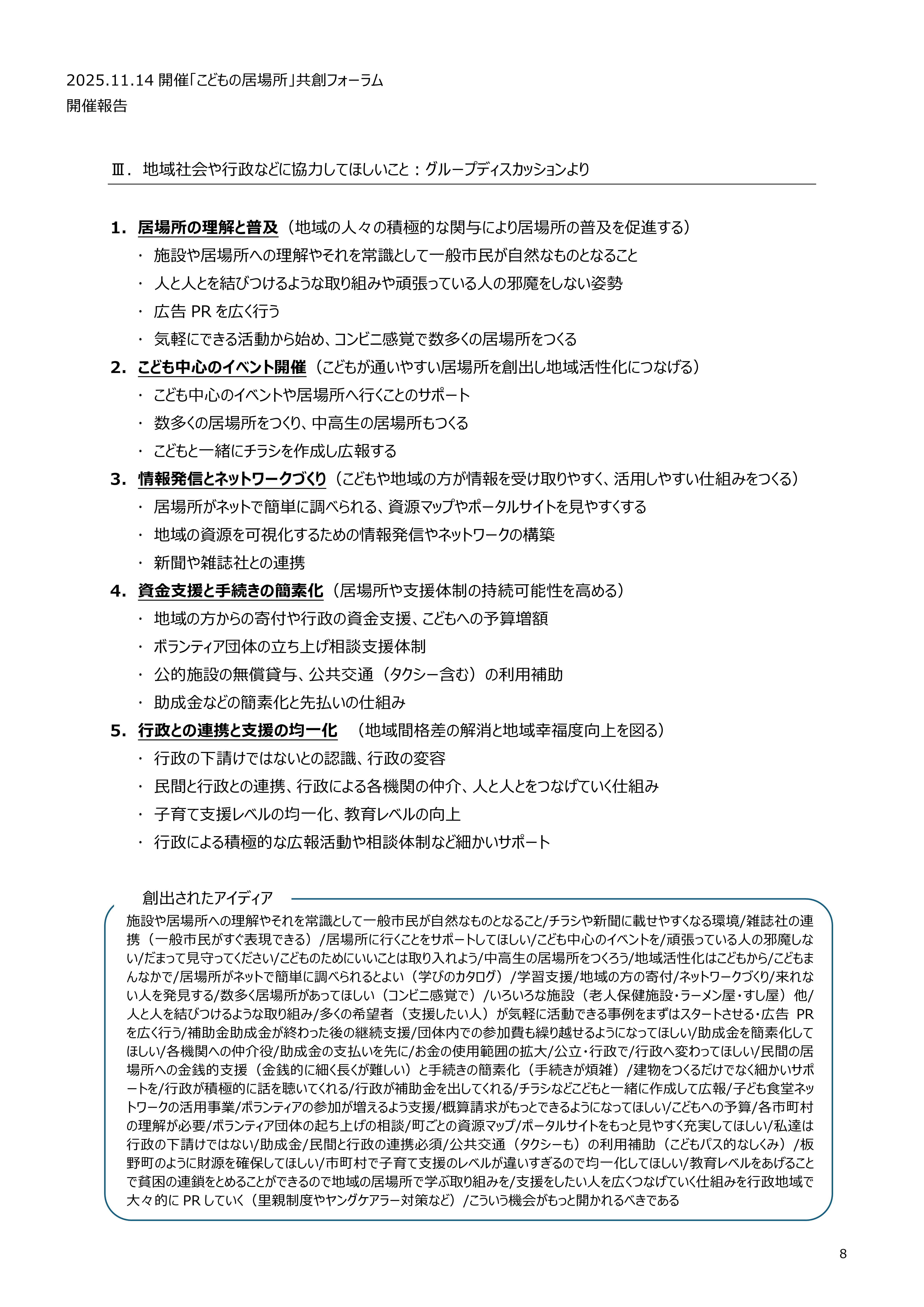
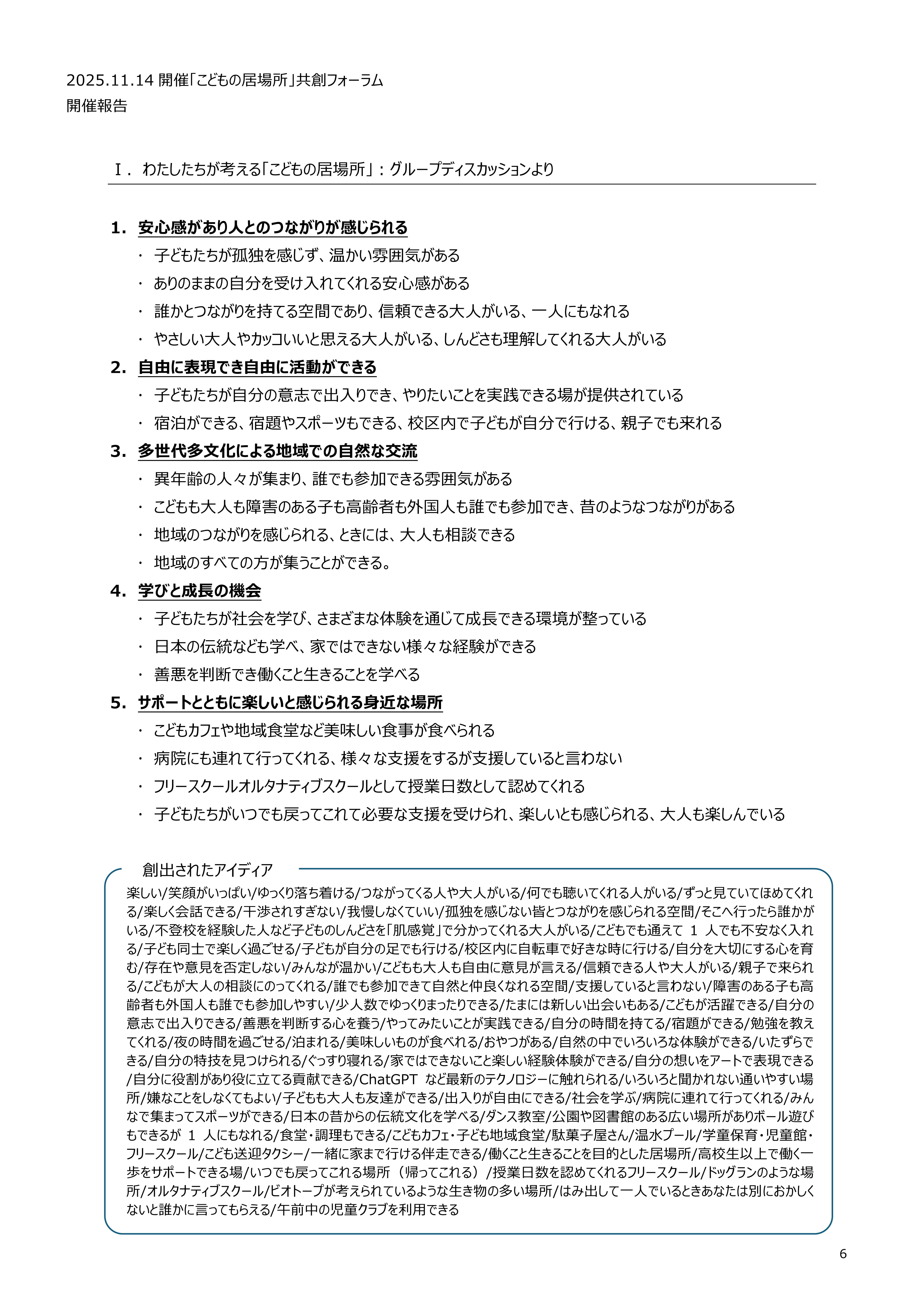
<11月14日(金)>「こどもの居場所」共創フォーラムを開催します

11月は「秋のこどもまんなか月間」です。

県内外の「こどもの居場所」の活動事例の共有を通じて、こどもが地域で安全・安心に過ごせる「居場所」づくりの支援の輪を広げるため、次のとおり「こどもの居場所」共創フォーラムを開催します。

「こどもの居場所」運営者や行政・福祉・教育関係者をはじめ、こどもの支援に関心のある方は是非ご参加ください。

日時

令和7年11月14日(金)13:30~16:30

【参加無料】

場所

徳島県教育会館 大ホール

(徳島市北田宮1丁目8ー68本館5階)

定員

100名

プログラム

<13:30ー14:10>講演

演題:

こどもたちとつくるこどもの居場所

講師:

特定非営利活動法人こどもソーシャルワークセンター 幸重 忠孝 理事長

<14:10ー15:10>先進事例ピッチセッション

ファシリテーター:

国立大学法人鳴門教育大学大学院 木村 直子 准教授

登壇者:

一般社団法人ひとみ学舎 居上 公美子 代表理事

特定非営利活動法人YOU&ゆう 岡田 あかね 理事長

一般社団法人うみのこてらす 川邊 笑 代表理事

鴨島児童館/鴨島南児童館 児童厚生一級特別指導員 子どもゆめスクエア 副代表兼事務局長 木村 友紀

板野町子ども家庭総合支援センター 吉本 洋時 所長

<15:20ー16:20>「未来の居場所」を共創するアイデアソン

こども・若者の発表、グループワーク

参加申込方法

「こどもの居場所」共創フォーラム事務局まで、お申し込みください。

申し込みフォーム(https://forms.gle/4cv3omdURmJ9dx6X7)またはFAX(088-625-5113)

申し込みフォーム