文字サイズ

やさしいブラウザ・クラウド版はこちらからご利用下さい

【徳島県】賃上げ、魅力ある職場づくり、生産性向上等に向けた中小企業・小規模事業者への支援施策(R8.3.11時点)

 徳島県において、中小企業・小規模事業者における賃上げ、魅力ある職場づくり、生産性向上等に向けた取組を支援するため、各種支援施策を取りまとめました。

 各支援施策の概要やホームページへのリンク、担当部署の問合せ先を記載しておりますので、本資料なども参考にしつつ、各種支援施策の活用を積極的にご検討ください。

 PDF内の施策名をクリックすると、詳細ページ(外部サイト)へ移動します。

【徳島県】賃上げ、魅力ある職場づくり、生産性向上等に向けた中小企業・小規模事業者への支援施策1
【徳島県】賃上げ、魅力ある職場づくり、生産性向上等に向けた中小企業・小規模事業者への支援施策2
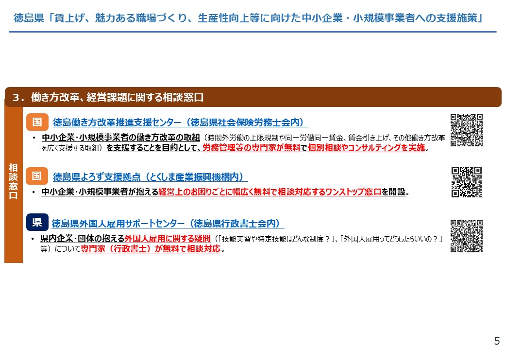
【徳島県】賃上げ、魅力ある職場づくり、生産性向上等に向けた中小企業・小規模事業者への支援施策3
【徳島県】賃上げ、魅力ある職場づくり、生産性向上等に向けた中小企業・小規模事業者への支援施策4
【徳島県】賃上げ、魅力ある職場づくり、生産性向上等に向けた中小企業・小規模事業者への支援施策5
【徳島県】賃上げ、魅力ある職場づくり、生産性向上等に向けた中小企業・小規模事業者への支援施策6
【徳島県】賃上げ、魅力ある職場づくり、生産性向上等に向けた中小企業・小規模事業者への支援施策7
【徳島県】賃上げ、魅力ある職場づくり、生産性向上等に向けた中小企業・小規模事業者への支援施策8
【徳島県】賃上げ、魅力ある職場づくり、生産性向上等に向けた中小企業・小規模事業者への支援施策9
【徳島県】賃上げ、魅力ある職場づくり、生産性向上等に向けた中小企業・小規模事業者への支援施策10
【徳島県】賃上げ、魅力ある職場づくり、生産性向上等に向けた中小企業・小規模事業者への支援施策11