文字サイズ

やさしいブラウザ・クラウド版はこちらからご利用下さい

【申請受付再開しました】最低賃金の引上げを行う中小・小規模事業者を支援します!【徳島県賃上げ応援サポート事業補助金】

  • R8年度の県への申請受付・問合せ先は「徳島県魅力ある職場づくり事務局」になります(R7年度と申請方法が変わりました。)。
    • 問合せ先:
      〒770-8055 徳島市山城町東浜傍示1-1 株式会社テレコメディア内
      TEL:
      088-602-1431 MAIL:contact@tokushima-syokuba.jp
      ※「徳島県賃上げ応援サポート事業」補助金は、徳島県より株式会社テレコメディアに事務局運営業務を委託しています。
    • 「徳島県賃上げ応援サポート事業」補助金の特設ページを開設しました。申請の詳細についてはこちらのページをご確認ください。
      https://chinage.tokushima-syokuba.jp/
  • 以下の場合は、県の申請受付期間を『R9.3.1』まで延長します。
    • R7年度に国に交付申請を行ったが、R8年度に交付決定が繰り越された場合
    • R7年度に国から交付決定を受けている場合(R6年度に交付申請を行い、R7年度に交付決定が繰り越された場合を含む。)

 物価高が長期化する中、設備投資等の生産性の向上に取り組み、賃上げを行う中小・小規模事業者を支援することにより、労働者の所得向上を促進するため、国の「業務改善助成金」の上乗せ助成、国の助成金の書類作成等に係る社会保険労務士への報酬費用補助を行います。

(注)この補助金は、国の「重点支援地方交付金」を活用しています。

 徳島県賃上げ応援サポート事業(国の「業務改善助成金」の上乗せ助成)を申請するためには、国の「業務改善助成金」を申請し、「交付額確定及び支給決定通知」を受けていることが必要です。まずは「業務改善助成金」の申請をお願いします

特設ページの開設、申請方法について(R8.4.7更新)

  • R8年度の県への申請受付・問合せ先は「徳島県魅力ある職場づくり事務局」になります(R7年度と申請方法が変わりました。)。
    • 問合せ先:
      〒770-8055 徳島市山城町東浜傍示1-1 株式会社テレコメディア内
    • TEL:088-602-1431 MAIL:contact@tokushima-syokuba.jp
      ※「徳島県賃上げ応援サポート事業」補助金は、徳島県より株式会社テレコメディアに事務局運営業務を委託しています。
【概要】賃上げ応援サポート事業補助金
【事業全体の流れ】賃上げ応援サポート事業補助金

制度概要

【制度概要】賃上げ応援サポート事業補助金

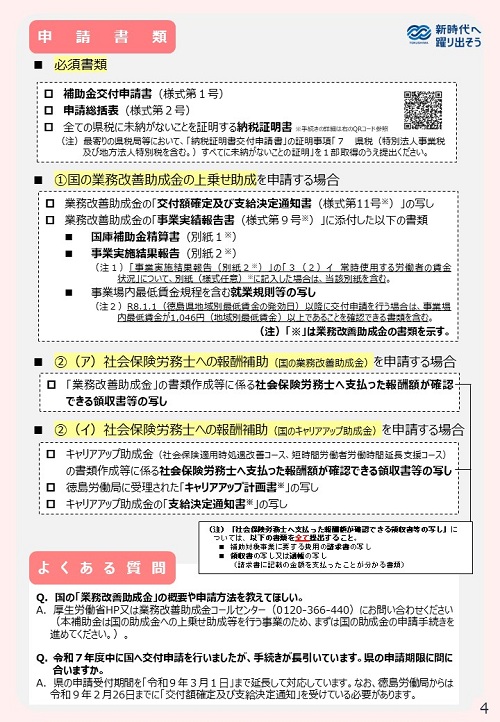
申請書類

【申請書類・よくある質問】賃上げ応援サポート事業

「申請の手引き」に申請書類の記載例などを記載しております。

様式等のダウンロードにつきましては、「徳島県賃上げ応援サポート事業」補助金の特設ページを御覧ください。
https://chinage.tokushima-syokuba.jp/

申請書類の記載例等

【申請書類1】賃上げ応援サポート事業補助金
【申請書類2】賃上げ応援サポート事業補助金
【申請書類3】賃上げ応援サポート事業補助金
納税証明書の取得方法
  • 様式等のダウンロードにつきましては、「徳島県賃上げ応援サポート事業」補助金の特設ページを御覧ください。
    https://chinage.tokushima-syokuba.jp/
  • R8年度の県への申請受付・問合せ先は「徳島県魅力ある職場づくり事務局」になります(R7年度と申請方法が変わりました。)。
    • 問合せ先:
      〒770-8055 徳島市山城町東浜傍示1-1 株式会社テレコメディア内
    • TEL:088-602-1431 MAIL:contact@tokushima-syokuba.jp
      ※「徳島県賃上げ応援サポート事業」補助金は、徳島県より株式会社テレコメディアに事務局運営業務を委託しています。